11月12日,2024年度中国纺织工业联合会(以下简称“中国纺联”)科学技术奖励大会在北京人民大会堂隆重举行。校长、中国工程院院士徐卫林,副校长冯军、王栋出席颁奖大会,获奖教师团队及个人、科发院相关部门代表参加会议。

2024年度中国纺联科技奖共评选出自然科学奖、技术发明和科技进步奖共计59项,桑麻学者奖4人。在5项自然科学奖中,一等奖3项、二等奖2项;3项技术发明奖中,一等奖2项、二等奖1项;51项科学技术进步奖中,一等奖14项、二等奖37项。

校党委常委、副校长王栋作为技术发明奖获奖代表发言
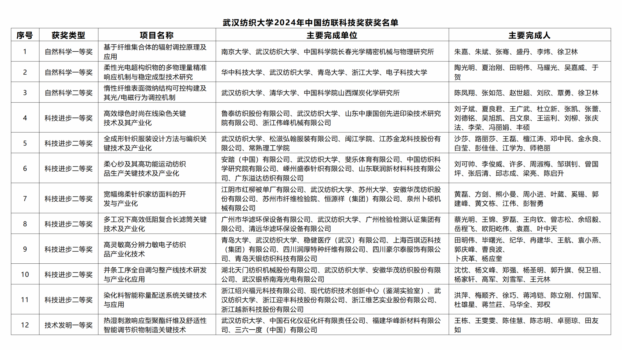
伟德bv国际体育做为主持单位获奖3项,参与单位获奖9项。共有12项科技成果荣获2024年度中纺联科技奖,其中,自然科学一等奖2项,自然科学二等奖1项,科技进步一等奖1项,科技进步二等奖7项,技术发明一等奖1项。值得一提的是,本次获奖还包括稳健医疗校友纪华,他作为“高灵敏高分辨力敏电子纺织品产业化技术”项目主要完成人之一,在本次奖励大会荣获科技进步二等奖。

伟德bv国际体育中国纺联科技奖获奖情况
中国纺联副会长李陵申介绍,2024年中国纺联科技奖总授奖比例为28.0%,比2023年下降8.8个百分点,竞争难度加大,奖项含金量增加。

伟德bv国际体育参会代表合影
中国纺织工业联合会科学技术奖是经国家科技部国家科学技术奖励工作办公室批准设立的,面向全国纺织行业的、唯一的科学技术奖。科技奖的设立旨在奖励在推进纺织行业科技进步,提高行业的整体技术水平、创新能力和竞争能力等方面做出突出贡献的单位或个人。